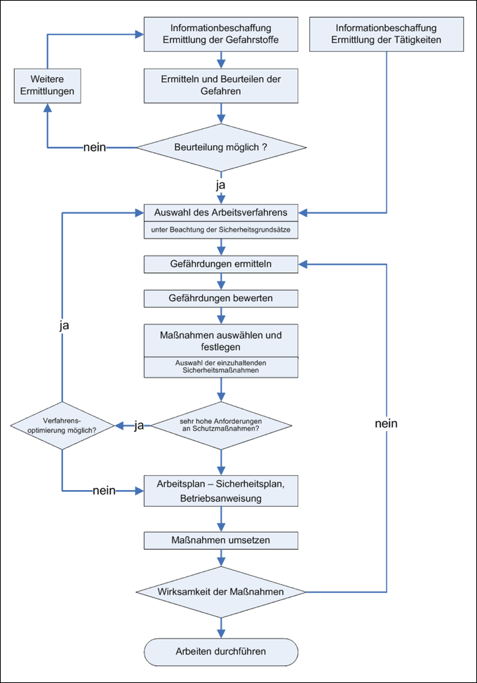
Anlage 1 zu TRGS 524

Ablaufschema zu den wesentlichen Schritten der Gefährdungsbeurteilung