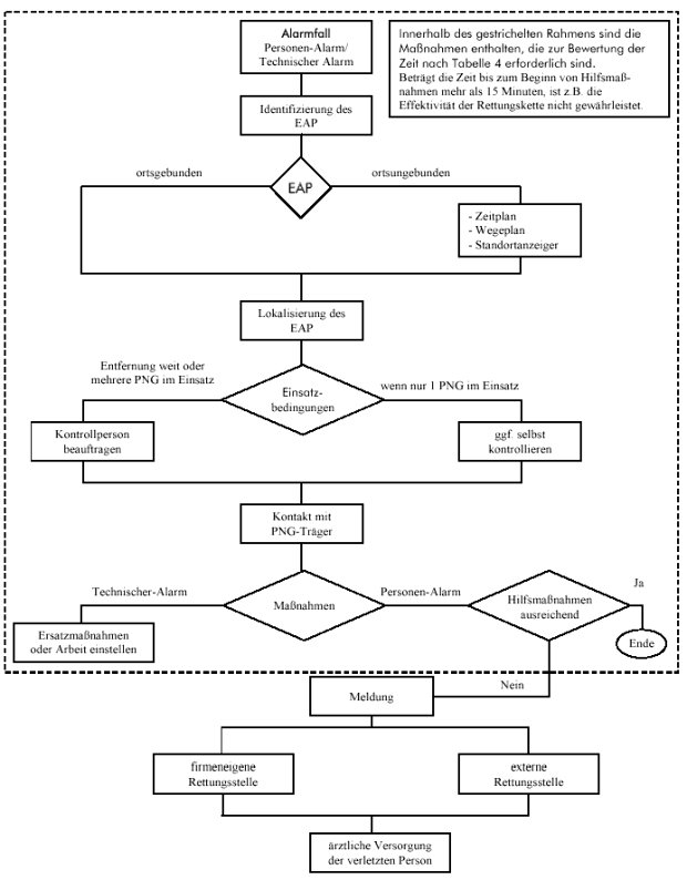
Anhang 2

Maßnahmen im Alarmfall beim Einsatz von Personen-Notsignal-Anlagen bis zum Beginn von Hilfsmaßnahmen