Anhang 1

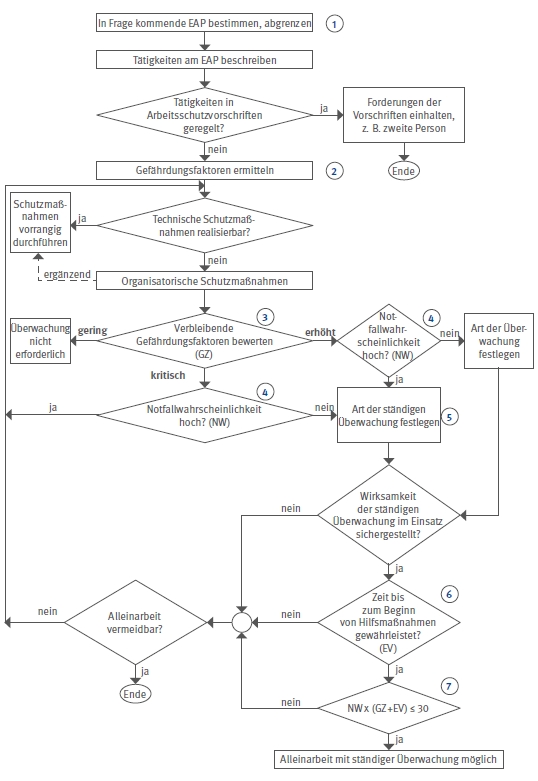
Ablaufschema für die Entscheidung des Einsatzes von Personen-Notsignal-Anlagen bei Einzelarbeitsplätzen



Die Ziffern im Ablaufdiagramm bedeuten im Einzelnen:

Einzelarbeitsplatz außerhalb von Ruf- und Sichtweite zu anderen Personen.


Gefährdungsfaktoren entsprechend Tabelle 1.


Ermittlung der Gefährdungsziffer GZ nach Tabelle 2.


Ermittlung der Notfallwahrscheinlichkeit NW nach Tabelle 3.


Randbedingungen zur Auswahl beachten, z.B. Alarmart.


Bewertung der Zeit, die bis zum Beginn der Hilfsmaßnahmen EV nach Tabelle 4 vergehen kann.


Der Wert von maximal 30 bedeutet akzeptables Risiko. Damit ist Alleinarbeit mit ständiger Überwachung möglich.